Номер 218 - ГДЗ Алгебра 8 класс. Мерзляк, Полонский. Учебник. Страница 58

Вернуться к содержанию учебника

Упражнения § 7. Страница 58

215 216 217 218 219 220 221

Вопрос

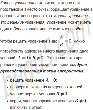
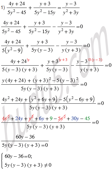
Решите уравнение:

Подсказка

Вспомните:

  1. Что значит решить уравнение.
  2. Какие уравнения называют равносильными, рациональными.
  3. Какую дробь называют рациональной, допустимые значения переменной.
  4. Линейное уравнение с одной переменной.
  5. Деление и дроби.
  6. Сокращение обыкновенных дробей.
  7. Десятичная запись дробей.
  8. Разность квадратов двух выражений.
  9. Квадрат суммы и квадрат разности двух выражений.
  10. Сумма кубов двух выражений.
  11. Основное свойство рациональной дроби.
  12. Подобные слагаемые.
  13. Разложение многочленов на множители.
  14. Степень с натуральным показателем.
  15. Свойства степени с натуральным показателем.
  16. Умножение одночлена на многочлен.
  17. Умножение многочлена на многочлен.
  18. Противоположные числа.
  19. Сложение рациональных чисел.
  20. Вычитание рациональных чисел.
  21. Деление рациональных чисел.
  22. Сложение и вычитание дробей с одинаковыми знаменателями.
  23. Сложение и вычитание дробей с разными знаменателями.

Ответ


Вернуться к содержанию учебника