Номер 214 - ГДЗ Алгебра 8 класс. Мерзляк, Полонский. Учебник. Страница 57

Вернуться к содержанию учебника

Упражнения § 7. Страница 57

211 212 213 214 215 216 217

Вопрос

Моторная лодка проплыла 8 км по течению реки и вернулась обратно, потратив на весь путь 54 мин. Найдите скорость течения реки, если собственная скорость лодки равна 18 км/ч.

Подсказка

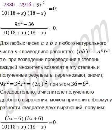
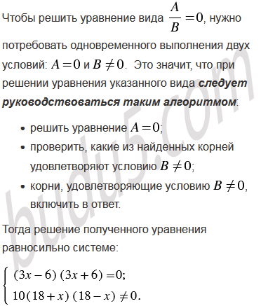
Ответ


Вернуться к содержанию учебника