Номер 213 - ГДЗ Алгебра 8 класс. Мерзляк, Полонский. Учебник. Страница 57

Вернуться к содержанию учебника

Упражнения § 7. Страница 57

210 211 212 213 214 215 216

Вопрос

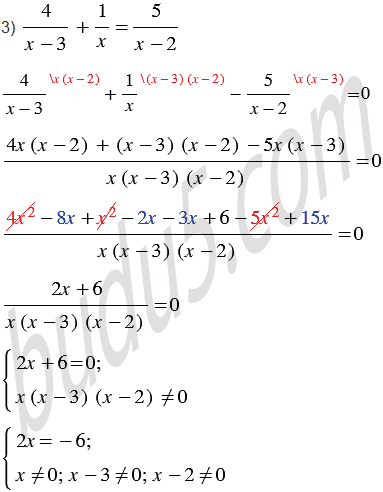
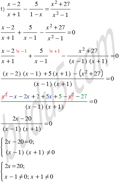
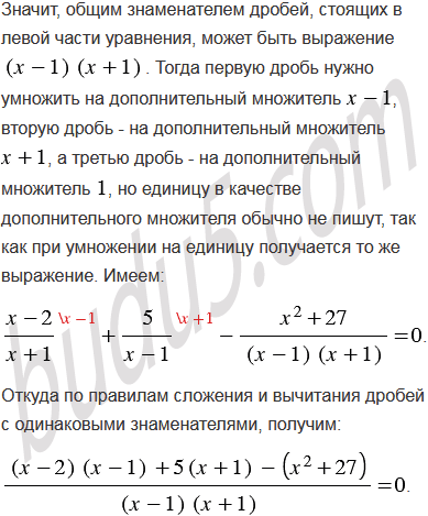
Решите уравнение:

Подсказка

Вспомните:

  1. Что значит решить уравнение.
  2. Какие уравнения называют равносильными, рациональными.
  3. Какую дробь называют рациональной, допустимые значения переменной.
  4. Линейное уравнение с одной переменной.
  5. Деление и дроби.
  6. Сокращение обыкновенных дробей.
  7. Разность квадратов двух выражений.
  8. Квадрат суммы и квадрат разности двух выражений.
  9. Свойства действий с рациональными числами.
  10. Основное свойство рациональной дроби.
  11. Подобные слагаемые.
  12. Разложение многочленов на множители.
  13. Степень с натуральным показателем.
  14. Свойства степени с натуральным показателем.
  15. Умножение одночлена на многочлен.
  16. Умножение многочлена на многочлен.
  17. Противоположные числа.
  18. Сложение рациональных чисел.
  19. Вычитание рациональных чисел.
  20. Деление рациональных чисел.
  21. Сложение и вычитание дробей с одинаковыми знаменателями.
  22. Сложение и вычитание дробей с разными знаменателями.

Ответ


Вернуться к содержанию учебника