Номер 6 - ГДЗ Алгебра 8 класс. Мерзляк, Полонский. Учебник. Страница 49

Вернуться к содержанию учебника

Задание №2 "Проверь себя". Страница 49

3 4 5 6 7 8 9

Вопрос

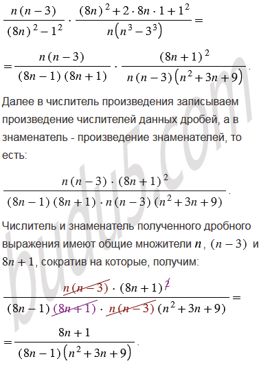
Представьте в виде дроби выражение .

Подсказка

Вспомните:

  1. Какие дроби называют рациональными.
  2. Деление и умножение рациональных дробей (обратные дроби).
  3. Сокращение рациональных дробей.
  4. Степень с натуральным показателем.
  5. Свойства степени с натуральным показателем.
  6. Разложение многочленов на множители.
  7. Распределительное свойство умножения.
  8. Разность квадратов двух выражений.
  9. Разность кубов двух выражений.
  10. Квадрат суммы двух выражений.

Ответ

3 4 5 6 7 8 9


Вернуться к содержанию учебника