Номер 1 - ГДЗ Алгебра 8 класс. Мерзляк, Полонский. Учебник. Страница 49

Вернуться к содержанию учебника

Задание №2 "Проверь себя". Страница 49

202 203 204 1 2 3 4

Вопрос

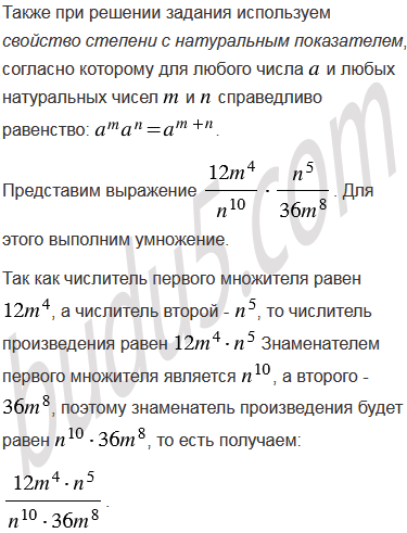
Представьте в виде дроби выражение .

Подсказка

Вспомните:

  1. Какие дроби называют рациональными.
  2. Сокращение рациональных дробей.
  3. Что называют произведением рациональных дробей.
  4. Степень с натуральным показателем.
  5. Свойства степени с натуральным показателем.
  6. Свойства умножения.

Ответ


Вернуться к содержанию учебника