Номер 735 - ГДЗ Алгебра 7 класс. Мерзляк, Полонский. Учебник. Страница 126

Вернуться к содержанию учебника

Страница 126

732 733 734 735 736 737 738

Вопрос

Разложите на множители многочлен:

Подсказка

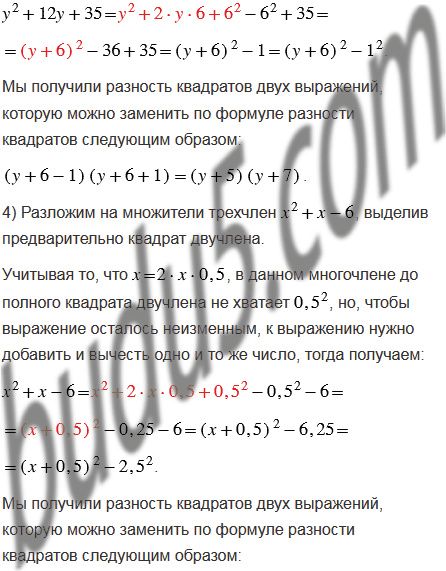
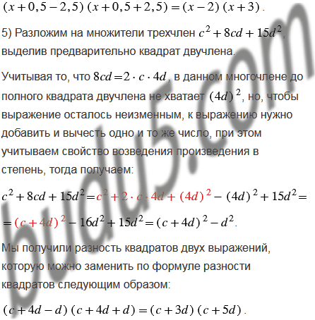
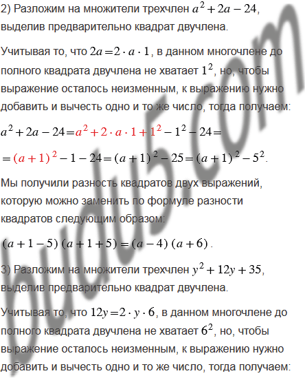
Ответ


Вернуться к содержанию учебника