Вернуться к содержанию учебника
Объясни, как составлена каждая таблица. Спиши и вычисли. Запомни таблицы.
| 1 + 4 2 + 4 3 + 4 4 + 4 5 + 4 6 + 4 | ![]() | 5 - 4 6 - 4 7 - 4 8 - 4 9 - 4 10 - 4 |
4 - это 2 и 2. Вспомни, как прибавляем и вычитаем число 4.
Решение
В первой таблице прибавляем 4, а во второй таблице вычитаем 4.
| 1 + 4 = 5 2 + 4 = 6 3 + 4 = 7 4 + 4 = 8 5 + 4 = 9 6 + 4 = 10 | 5 - 4 = 1 6 - 4 = 2 7 - 4 = 3 8 - 4 = 4 9 - 4 = 5 10 - 4 = 6 |
Пояснение
В первой таблице к белым кругам прибавляем синие круги.
Во второй таблице из общего числа кругов вычитаем синие круги.
| 1 + 4 = 5 2 + 4 = 6 3 + 4 = 7 4 + 4 = 8 5 + 4 = 9 6 + 4 = 10 | ![]() | 5 - 4 = 1 6 - 4 = 2 7 - 4 = 3 8 - 4 = 4 9 - 4 = 5 10 - 4 = 6 |
1. 
Выберите год учебника
Стр. 12 учебника 2011-2022:
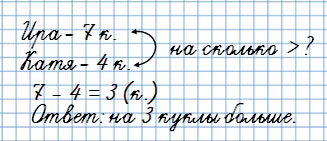
2. Ира вырезала из бумаги 7 куколок, а Катя 4. Куколок, которых вырезала Ира, изобрази красными треугольниками, а куколок, которых вырезала Катя, — синими. На сколько больше куколок вырезала Ира, чем Катя?
Стр. 12 учебника 2023-2024:
2. Ира вырезала из бумаги 7 куколок, а Катя 4. На сколько больше куколок вырезала Ира, чем Катя?
Повтори материал о схемах.
Выберите год учебника
Стр. 12 учебника 2011-2022:
3.
1) Коля сделал 4 флажка, а Слава — на 2 флажка больше, чем Коля. Сколько флажков сделал Слава?
2) Коля сделал 4 флажка, а Слава — 6 флажков. Сколько всего флажков сделали мальчики?
Стр. 12 учебника 2023-2024:
3. У Лены было 7 книг со сказками. Она принесла 2 из них в классную библиотечку. Сколько книг со сказками осталось у Лены?
Стр. 12 учебника 2011-2022:
В нашем справочнике повтори тему "Больше. Меньше", вспомни, что такое задача и как оформлять её решение.
Стр. 12 учебника 2023-2024:
В нашем справочнике повтори материал о задаче и вспомни, как оформить решение задачи.
Стр. 12 учебника 2011-2022:
Решение
1) Сколько флажков сделал Слава?
4 + 2 = 6 (ф.)
Ответ: у Славы 6 флажков.
2) .Сколько всего флажков сделали мальчики?
4 + 6 = 10 (ф.)
Ответ: всего 10 флажков.
Пояснение
к вопросу 1:

На 2 больше. Сложение. Знак плюс.
к вопросу 2:

Сколько всего? Сложение. Знак плюс.
Стр. 12 учебника 2023-2024:
Решение
7 - 2 = 5 (к.)
Ответ: осталось 5 книг.
Пояснение

Сколько осталось? Из большего числа вычитаю меньшее. Вычитание. Знак минус.
Выберите год учебника
Стр. 12 учебника 2011-2022:
Определи, каким кусочком продолжить узор:

Стр. 12 учебника 2023-2024:
4. По какому правилу составлены примеры в каждом столбике? В каждом из них запиши ещё по одному примеру. Вычисли.
| 7 - 1 7 - 2 7 - 3 ... | 6 + 4 6 + 3 6 + 2 ... | 9 - 4 9 - 3 9 - 2 ... | 5 + 1 5 + 2 5 + 3 ... |
Стр. 12 учебника 2011-2022:
Установи закономерность.
Стр. 12 учебника 2023-2024:
Внимательно рассмотри примеры. Установи закономерность.
Стр. 12 учебника 2011-2022:
Решение
Продолжить узор можно кусочком 1.
Пояснение
Устанавливаю закономерность: красная фигура - зеленая - красная. Последняя фигура зелёная, значит, следующая фигура должна быть красной.
Подходит кусочек 1, потому что он начинается с зелёной фигуры, а кусочек 2 - с красной.

Стр. 12 учебника 2023-2024:
Сравниваю примеры:
1 столбик - вычитаемое увеличивается на 1.
2 столбик - второе слагаемое уменьшается на 1.
3 столбик - вычитаемое уменьшается на 1.
4 столбик - второе слагаемое увеличивается на 1.
| 7 - 1 = 6 7 - 2 = 5 7 - 3 = 4 7 - 2 = 5 | 6 + 4 = 10 6 + 3 = 9 6 + 2 = 8 6 + 1 = 7 | 9 - 4 = 5 9 - 3 = 6 9 - 2 = 7 9 - 1 = 8 | 5 + 1 = 6 5 + 2 = 7 5 + 3 = 8 5 + 4 = 9 |
Выберите год учебника
Стр. 12 учебника 2011-2022:
"Проверочные работы". с.28, 29.
Стр. 12 учебника 2023-2024:
Определи, каким кусочком продолжить узор:

Установи закономерность.
Стр. 12 учебника 2011-2022:
На нашем сайте есть решение варианта 1 проверочной работы на странице 28.
На нашем сайте есть решение варианта 2 проверочной работы на странице 29.
Стр. 12 учебника 2023-2024:
Решение
Продолжить узор можно кусочком 1.
Пояснение
Устанавливаю закономерность: красная фигура - зеленая - красная. Последняя фигура зелёная, значит, следующая фигура должна быть красной.
Подходит кусочек 1, потому что он начинается с зелёной фигуры, а кусочек 2 - с красной.

"Проверочные работы". с.28, 29.
На нашем сайте есть решение варианта 1 проверочной работы на странице 28.
На нашем сайте есть решение варианта 2 проверочной работы на странице 29.
Вернуться к содержанию учебника