Вернуться к содержанию учебника
Объясни, как из числа 17 вычесть 8.

В нашем справочнике повтори материал про табличное вычитание, состав числа 8 и состав числа 9.
Пользуйся таблицей:

Решение
Объясни, как из числа 17 вычесть 8.
17 - 8 = ?
Первый способ.
Мы будем вычитать число по частям.
Сначала вычитаем столько, чтобы получить 10. Значит, из 17 нужно вычесть 7.
17 - 7 = 10
Теперь вспоминаем, что 8 — это 7 и 1.
Мы уже вычли 7, значит, надо вычесть ещё 1:
10 - 1 = 9
Наше решение можно записать короче.

Второй способ.

Если ты знаешь, что 17 - это 8 и 9, то легко сразу решить, что
17 - 8 = 9, а 17 - 9 = 8
Вычисли и запомни
| 17 - 8 = 9 | 17 - 9 = 8 | 18 - 9 = 9 |

Пояснение
| 17 - 8 = 9
| 17 - 9 = 8
| 18 - 9 = 9
|
1.
| 16 - 7 | 14 - 7 | 11 - 8 | 14 - 4 + 8 |
| 16 - 8 | 15 - 9 | 11 - 7 | 17 - 7 - 8 |
| 16 - 9 | 13 - 6 | 11 - 6 | 19 - 9 + 6 |
2. Составь по краткой записи задачу и реши её.
![]() | ![]() |
В нашем справочнике повтори материал о табличном вычитании и сложении.
Решение
Составляем задачу:
В книжном шкафу на первой полке было 5 книг, а на второй 9 книг. Ребята взяли домой 4 книги.
Сколько книг осталось в шкафу?
Решаем задачу:
1) 5 + 9 = 14 (кн.)
2) 14 - 4 = 10 (кн.)
Ответ: осталось 10 книг.
Пояснение
к 1 действию:
Сколько всего? Сложение. Знак плюс.

ко 2 действию:
Сколько осталось? Вычитание. Знак минус.
3. На первой полке было 10 книг, а на второй — 8.
На сколько больше книг было на первой полке?
В нашем справочнике повтори тему "На сколько больше?"
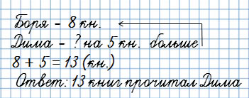
4. За зиму Боря прочитал 8 книг, а Дима — на 5 книг больше.
Сколько книг прочитал Дима за эту зиму?
В нашем справочнике повтори тему "На сколько больше?"
5. 
В нашем справочнике повтори материал о табличном вычитании, не забудь повторить, как называются числа при сложении.
Пользуйся таблицей.

6 2 1 = 9 |
10 3 4 = 9 |
5 4 2 = 7 |
6 3 4 = 5 |
В нашем справочнике повтори материал о вычитании и сложении чисел от 0 до 10..
17 - 9 = ![]() | 18 - 9 = ![]() | 17 - 8 = ![]() |

Вернуться к содержанию учебника